職務経歴書の記入時のポイント
職務経歴書の
記入時のポイント
転職希望先への応募書類のうち、このページでは「職務経歴書」の記入時のポイントをお伝えします。
職務経歴書とは、これまでの経験やスキルを採用担当者に詳しく伝えるための書類です。
とはいえ、採用担当者はたくさんの応募者の職務経歴書に目を通さなければならず、一人ひとりの書類を長い時間をかけて読み込む時間はありません。
そのため、A4サイズの用紙1~3枚程度で、分かりやすくまとめられるようにしましょう。
履歴書との違い
履歴書は、あらかじめ決められたフォーマット・項目に沿って、これまでの経歴を時系列で記載していきます。一方の職務経歴書は、ひな形はあるものの履歴書ほど形式に縛りはなく、「どうすれば採用担当者が自分に興味を持ってもらえるか」「話を聞きたいと思ってもらえるか」などを工夫しながら、これまでの実績や成果を表現するものです。
職務経歴書を記入する上での注意事項
虚偽の記入
履歴書と同様に、職務経歴書も虚偽の記入は絶対にいけません。入職後に虚偽が判明した場合は、解雇になる可能性があります。
具体的な内容にする
あまりにも簡潔な内容しか記入されていない職務経歴書は、作成する意味がなくなってしまいます。すでに履歴書で職務経歴の大枠は記載しているため、より細かく・具体的に自己PRすることを心がけましょう。
面接の材料として使用されることを想定しておく
職務経歴書に記載した内容は、そのまま面接の質問材料となります。自ら記入した内容にもかかわらず、質問に答えられないと印象が悪くなってしまうため注意しましょう。
記入後は必ず見直しをする
誤字や脱字などのミスがあると、仕事でもミスをするのではないかという印象を与えてしまう可能性があります。一通り書き終わったら、採用担当者の立場で見返してみてください。また、履歴書と見比べたときに、辻褄が合わない点はないかどうかも確認しましょう。
記入ミスは書き直す
記入ミスがあった場合は、修正液や修正テープを使用せず、新しい用紙に書き直しましょう。
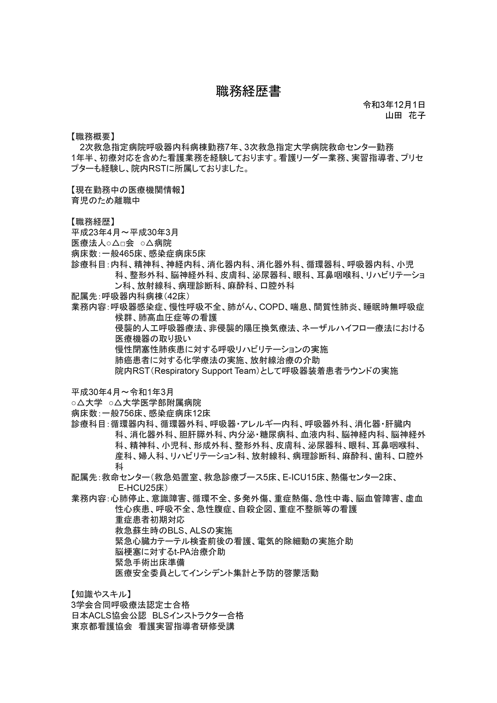
基本項目
| 日付 | 郵送する場合は提出日、持参の場合は持参日を記載します。 |
|---|---|
| 氏名 |
|
| 職務概要(職務要約) |
|
| 現在勤務中の企業情報 |
|
| 職務経歴 |
|
| 知識やスキル |
|
| 自己PR |
|
履歴書とともに提出する際のポイント
封筒
白封筒を使用します。一般的に、職務経歴書はA4サイズで作成するため、クリアファイルに入れて折れ曲がりを防止しましょう。



